
夜間、早朝の山間部走行で遭遇するのが霧。そして最近多いのが突然の豪雨。
そんな時、リアフォグライトがあったらいいなぁと思っていた。
自作を考え、いろいろ素材(部品)を探すうち、ヴェゼルにピッタリはまるものが見つかった。
ということで今回は、ヴェゼルにリアフォグライトを設置してみた話。
いつものようにグダグダ長いので、適当に読み飛ばしていただければと思う。
リアフォグライトは必要か?
リアフォグライトの” フォグ ”は霧のこと。日本語で言えば” 後方霧灯 ”になる。
その目的は、濃霧、豪雨、降雪などの悪天候時、自車の視認性を高め、後方車にその存在、位置をより確実に知らせ、追突などのリスクを低減する、というものだ。
※リアフォグはバックフォグとも言われるが、当記事内では「リアフォグライト」とする。

悪天候になれば、スモールライトを点灯させるが、決して視認性が良いとは言えない。
(それでもスモールライトを点灯しない人は、ちょっと考えの足りない人なのだろう。)
リアフォグライトを明るく光らせることによって、遠方からの視認性を上げることができるのだ。
欧州車では装着率が高いそうだが、国内車では寒冷地仕様やオプション設定などにされており、その装着率は高くない。
欧州での高装着率は、霧が多発することに加え、アウトバーンなどの高速巡行が多いことがその理由らしい。

出典:楽天市場
昨年(2024年3月1日)にはこんなニュースもあった。
長野県小諸市の上信越自動車道で起きた多重事故。
同時間帯に約20件、48台が関係。男性1人が死亡、13人が重軽傷。
事故に巻き込まれたドライバーによると、当時、濃い霧で視界が悪かったという。

【【速報】多重事故で1人死亡 10人以上負傷か、長野】
わしは早朝、夜間に中国自動車道を利用することが度々あり、霧に遭遇することも多い。
山間部や大きな河川など地形的に霧が発生しやすい場所がいくつかあるようだ。
それに冬季はけっこう雪が降る。
これまで霧でかなり視界が悪くなるケースを度々経験した。
早朝、夜間であるから、通行量は少ないものの、かっ飛びの後続車が迫ってくることもある。
リアフォグライトは以前からほしいと思っていたアイテムのひとつ。
命を守るという点で、かなり有用なアイテムではないかと思う。
【リアフォグランプの被視認性】
リアフォグライトの保安基準
さて、リアフォグライトについても保安基準でその取付け位置や、動作について細かく決められている。
ご存じの通り、悪天候でも何でもないときに点灯するのは後続車に対する迷惑行為だ。
ファッション感覚?で常に点灯している人もいるようだが、ちょっと考えが足りない人だ。
よく動画サイトやSNSなどで、迷惑事例として取り上げらている。
主な保安基準は以下の通り。
・灯光の色は赤色。
・個数は2個以下。1個の場合は車両中心線上またはそれより右側に配置。2個の場合は左右対称に配置。
・明るさ 照射光線が他の交通を妨げないこと。
(光源が35W以下で照明部の大きさが140㎠以下であれば、この基準に適合するとされている。)
・点滅してはいけない。
・照明部の上縁の高さが地上1000mm以下、下縁の高さが地上250mm以上。
・ブレーキライトの照明部から100mm以上離す。
・ヘッドライトまたはフロントフォグライトが点灯している場合にのみ点灯可。単独で消灯できる機能。
・点灯状態を示すインジケーターランプを備える。
・エンジンを停止し、運転席のドアを開けた際に、点灯位置にある場合は、警報音を発する。
・ヘッドライトまたはフロントフォグライトを消灯してもリアフォグライトが点灯している場合は、尾灯も点灯しており、尾灯を消灯した後、ヘッドライトまたはフロントフォグライトを点灯した際には、再度リアフォグライトの点灯操作を行うまで消灯していること。
最後の文章で「ヘッドライトまたはフロントフォグライトを消灯してもリアフォグライトが点灯している場合は・・・」とあるが、逆にいえば「ヘッドライトまたはフロントフォグライトが消灯していてもリアフォグライトは点灯して良い」とも解釈もできるのだが・・・
リアフォグライトはどこに付けるべきか?
リアフォグライトといえば。逆三角形の下に突き出したような形状のものを思い浮かべるが、ヴェゼルの場合、リアロアガーニッシュに取り付けるにはちょっと難易度が高そうだ。
(なぜならリアバンパーを外さなければならなくなる。)
そこでリアバンパーの窪み部分に横長のものを設置するのが良さそうだと思った。

部品を探す
リアフォグランプに使えそうな部品がないかをいろいろ探してみる。
やはりこういったものは中華製が多く、その価格も品質もピンキリだ。
取り寄せてみたものの100均レベルのクオリティ(いやそれ以下か)のものや、光量がイマイチのものなど、これといったものが見つからなかった。
ある日、横長のLEDモジュールを見つけた。12個のLEDで構成されており、本来はブレーキランプに使われるものらしい。
画像で見た限り、大きさも、造りも良さそうに思える。

しかし、価格が安すぎる点とカスタマーレビューがひとつもないのはちょっと不安な点。
まあ、ここは歳をとっても男の子である、えいやでカートに入れてみた。
待つこと数週間、やっと税関を通過し、我が家に配達されてきた。
いつもの簡易包装だったが、箱のつぶれもなく問題はなかった。
取り出してみると、丁度良い大きさ、造りも予想以上にしっかりしている。

そして取り付け予定場所に見事にフィットするではないか!!


次に明るさだ。養生テープで仮止めして電源12Vを接続してみる。光量も十分ありそうだ。

ここでちょっと製品仕様の訂正。
販売ページでは、「白線はアース、黒線はランニングライト、赤色はブレーキ」と書かれているが、正しくは「黒線がアース、赤線がランニングライト(ブレーキより暗く点灯)、白線がブレーキ」である。
であるから、リアフォグライトとしては黒線と白線を使うことになる。
一応、このLEDモジュール、” 防水 ”と記載されている。レンズ側は大丈夫そうだが、背面の配線の出口部分はちょっと怪しい。

リード線の穴はコーキングをする必要がありそうだ。

あとは寿命、耐久性だが、まあ、それは期待するしかない。
次に操作スイッチ。保安基準に書いてあるように、単独で点灯、消灯をおこなえるスイッチを設置しなければならない。
これにはシーソー式のモーメンタリスイッチを使用することにした。
※モーメンタリスイッチとは、ボタンを押している間だけ回路がオン(またはオフ)になり、離すと元に戻るスイッチのこと。

LEDモジュールはネジ留めにして、配線は防水カプラで取外しができるようにする。
カプラでなくて防水タイプのギボシ端子とかで良いと思う。

取外しができるようにするのは車検対策だ。
車検時、リアフォグライトが装着されていれば保安部品として検査対象になる。
無用なトラブルを避けるため、車検時に外す可能性を考えれば脱着可能にしておいた方が良いだろう。
外した後の配線は適切に処理されていないと、安全面での不備を指摘されることがあるのでその辺りは注意だ。
あと必要な部品は、運転席からリアまでの配線材(5mあれば十分)、配線保護チューブ、熱収縮チューブ、LEDモジュール固定用のビス、ビス受け側の鬼目ナット、鬼目ナット埋め込み用の樹脂材などを準備。
それから、点灯表示用のランプ(LED)、回路用のリレーなどの電子部品、1A程度のフューズなど。
固定用ビスは5mmのステンレストラスネジを使用。

これはM5の鬼目ナット。これを埋め込んでネジ固定できるようにする。

あまり意味がないかもしれないが、さび止めのため、黒く塗っておいた。

回路を考える
保安基準に書いたように、点灯・消灯条件が決められているためそれに準じた回路を考える必要がある。
但し今回の設置は、保安基準に完全準拠ではない。
なぜなら点灯条件をスモールライト点灯としているからだ。本来であればヘッドライトかフロントフォグライト点灯が条件である。
ヴェゼルは少しの暗がりでもすぐにヘッドライトが点灯する。つまり、スモールライト点灯はほぼヘッドライト点灯なのである。
それに、ヘッドライトやフロントフォグライトの点灯信号の取り出しはちょっと面倒臭いところがある。
だから今回はスモールライト点灯が条件とした。(これは車検非対応である。)
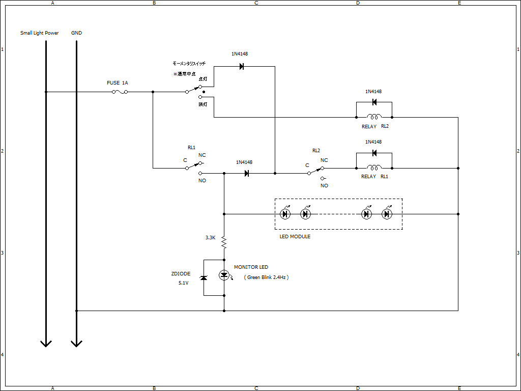
これらを元に回路を書いた。
リレーを2つ使った自己保持回路とリセットの回路だ。
保安基準にあるように、スイッチで点灯、消灯ができなくてはならないし、エンジン停止(ハイブリッドシステム停止)では消灯。
再び点灯させるにはスイッチの操作を行わなければならないと規定されている。
よく使われるのが、フリップフロップの回路でスイッチを一回押すとオン、もう一度押すとオフするものだ。
これでも良いのだが、今回は明確にオンとオフの操作ができるようにしたいので、シーソー式のモーメンタリスイッチを使用した。
スモールライトの点灯でスイッチの機能が有効になる。
スイッチを点灯側に倒す(モーメンタリースイッチなので押したあと指を話すと中点に戻る)とリレーRL1が動作し、接点が閉じることで電源を保持しリレーは動作したままになる。(自己保持)
またLEDモジュールにも電流が供給され点灯する。
途中にリレーRL2の接点が入っているが、これはNC(ノーマルクローズ)側なのでリレーRL2を動作させなければ回路がつながっている状態。
スイッチを消灯側に倒すと、リレーRL2が動作しリレーRL1の前の接点がNO(ノーマルオープン)となり、回路が遮断されるためリレーRL1は自己保持が切れ、LEDモジュールも消灯する。
また、リアフォグライトが点灯状態でも、スモールライトが消灯すれば、リレーRL1の自己保持が切れるため、LEDモジュールも消灯し、またスモールライトが点灯してもリアフォグライトが点灯することはない。
まあ、他にも考えられる回路はあるが、今回はこのような単純な回路とした。
回路は小さなプラスチックケースに入れて、ステアリング右下のパネル内に設置することにした。
工作
それでは、楽しい工作の時間だ。
工具としては、電動ドリル、ドリル刃、ステップドリル刃、ニッパー、ハンダごて、ハンダなど。
まず、LEDモジュールの防水のためコーキングをおこなう。先にも書いたが、背面を見ると配線出口がちゃんと塞がれていない。
なので、これをまず埋めておく。ウルトラSUのブラックを使用しコーキングした。固まるまで一日放置。固まっても柔らかい素材だ。

次にリアバンパーにLEDモジュール取付けの穴を開ける。穴は3つだ。

左右の穴はLEDモジュールの取付け用。M5の鬼目ナットを埋め込むのでその大きさの穴を開ける。
中央の穴は配線用。分離用のカプラを付けるので、カプラが通る大きさにする。
大きな穴を開けるにはステップドリルを使うと良い。但し素材が柔らかいと調子に乗って穴がどんどん大きくなってしまうので注意。

LEDモジュールの取付け用穴に鬼目ナットを入れる。但しリアバンパー自体はポリプロピレンの薄い素材なので、鬼目ナットの固定は無理だ。
そこで背面から雑巾摺り(ぞうきんずり)樹脂を切ったものを後ろから入れて鬼目ナットをねじ込むようにした。
雑巾摺り樹脂は40mmの長さで切り出し、事前に穴を開けておいた。


これで鬼目ナットをねじ込んでもぐらつくことなく安定する。

ネジ留めにあたって、バネ座金とワッシャーを入れておくとゆるみ止めになる。

以上で、LEDモジュールの脱着が簡単になる。

次に配線作業。
運転席でリアフォグライトの点灯・消灯をおこなうため、配線を運転席まで持ってこなければならない。
まず、配線を通すため、ラゲッジ部分を分解する。
ラゲッジマット下にある収納箱はクリップで留まっているだけなので、上に持ち上げて外す。

ラゲッジマットは、後部座席左右にあるフックに隠れているビスを外して外す。

そうすると、車内からリア側へ配線が通じているゴムブッシュ(ケーブルガスケット)が見えるようになる。この穴を使用してリアフォグライトへの配線をおこなう。

下は配線(青と白のペアケーブル)を通した状態だが、それぞれ電源とグランドラインだ。
プラス制御なので、LEDモジュールのアースライン(黒線)はシャーシに落としても良い。
そうすれば、電源線1本だけの配線で済む。

ゴムブッシュ車外側の様子。ゴムブッシュは防水のためテープが巻かれているのでそれを取る。
配線が終わったあとは忘れず新しいテープを巻いておく。

配線はバッテリーユニットの上ではなく横を通すのが良いと思う。銀色の大きな物体がモーター駆動用のバッテリーだ。

保護チューブに配線を入れて、運転席まで通してやる。

スイッチはステアリング右下にあるスイッチパネルのブランク部分を使用。

スイッチパネル部分のみを分離してシーソースイッチを仮につけてみる。
スイッチの左右を少し削ってやればピッタリはまりそうだ。上側の隙間は何かで埋めることにしよう。

【スイッチ設置イメージ】

スモールライトからの電源(+12V)は助手席左側にあるC141カプラの3番から取ると良い。

あとは回路とそれぞれを接続すれば完成だ。
点灯テスト
まず点灯テストをおこなってみる。
下記画像は昼間、ブレーキライト点灯と共にリアフォグライトを点灯した状態。
右側が日陰になっているためブレーキライトが明るく写っている。
こう見るとリアフォグライトはブレーキライトと同じような明るさで輝いている。
暗かった場合、電圧ブーストを入れようかなと思ったが、それは必要ないようだ。

近くの公園の駐車場へ行って、薄暗い状態での点灯を確認してみる。
(リアリフレクターを光るように改造してあるので、そこも光ってます。)

車両から15m後方の位置で撮影。

霧が出るの待つわけにはいかないので、グラフィックソフトウエアで霧の効果を加えてみたのが下図だ。
右側がリアフォグライトオンの状態。
車両の視認性が向上しているのがわかると思う。
ちなみに点灯インジケーターは下図のごとく。
(以前製作したライトモニターに収納した。)

保安基準に適合しているか?
今回の改造が位置的に保安基準に適合しているか検証してみる。
・灯光の色は赤色 → 適合
・個数は2個以下。1個の場合は車両中心線上またはそれより右側に配置 → 適合
・明るさ 照射光線が他の交通を妨げないこと → 光源が35W以下かつ大きさは114㎠なので適合
(光源が35W以下で照明部の大きさが140㎠以下であれば、この基準に適合するとされている)
・点滅してはいけない → 適合
・照明部の上縁の高さが地上1000mm以下、下縁の高さが地上250mm以上 → 上縁の高さが地上から535mm、下縁の高さが地上から510mmなので適合
・ブレーキライトの照明部から100mm以上離す → 700mmなので適合
・ヘッドライトまたはフロントフォグライトが点灯している場合にのみ点灯可。→ スモールで代用しているので非適合
・単独で消灯できる機能 → 適合
・点灯状態を示すインジケーターランプを備える → 適合
・エンジンを停止し、運転席のドアを開けた際に、点灯位置にある場合は、警報音を発する → 元々スモールライト点灯でブザーが鳴動するため適合
・ヘッドライトまたはフロントフォグライトを消灯してもリアフォグライトが点灯している場合は、尾灯も点灯しており、尾灯を消灯した後、ヘッドライトまたはフロントフォグライトを点灯した際には、再度リアフォグライトの点灯操作を行うまで消灯していること → 適合
というわけで、保安基準に完全準拠ではない。
おわりに
リアフォグライトを使う機会はそう多くないだろう。それに、街乗り四駆SUVにはそんなものは要らないというご意見もあると思う。
しかし、追突事故が完全に防げるわけではないにしろ、少なくともいくらかの予防効果はあると思う。
【下は中国自動車道 七塚原SA(下り)でリアフォグ点灯。途中の道はもっと霧が濃かった】

そして、正しい使い方ではないが、後ろのクルマがハイビームのまま気づかない時、リアフォグライトを点灯させれば、気づいてハイビームを落としてくれるという使い方もあるらしい(笑)
最近ちょこちょこハイビームのまま走っているクルマを見かけるけど、本人は気づいてないんだろうね。
あと、おまけ話しとして、LEDモジュールを取外した場合、穴ぼこで見映えが悪いので、ゴムブッシュを入れると良いと思う。









